Implement a Retry Mechanism with Java Management SDK
APIs sometimes fail due to heavy load, unstable networks, or rate limits. The Java SDK automatically retries these failed requests to ensure application resilience. This guide describes how to configure retry mechanisms so your application recovers from transient failures without requiring additional manual code.
Warning: The default RetryCondition may retry non-idempotent operations, such as POST and PUT. Ensure your implementation accounts for potential duplicate resource creation if a network timeout occurs.
Overview
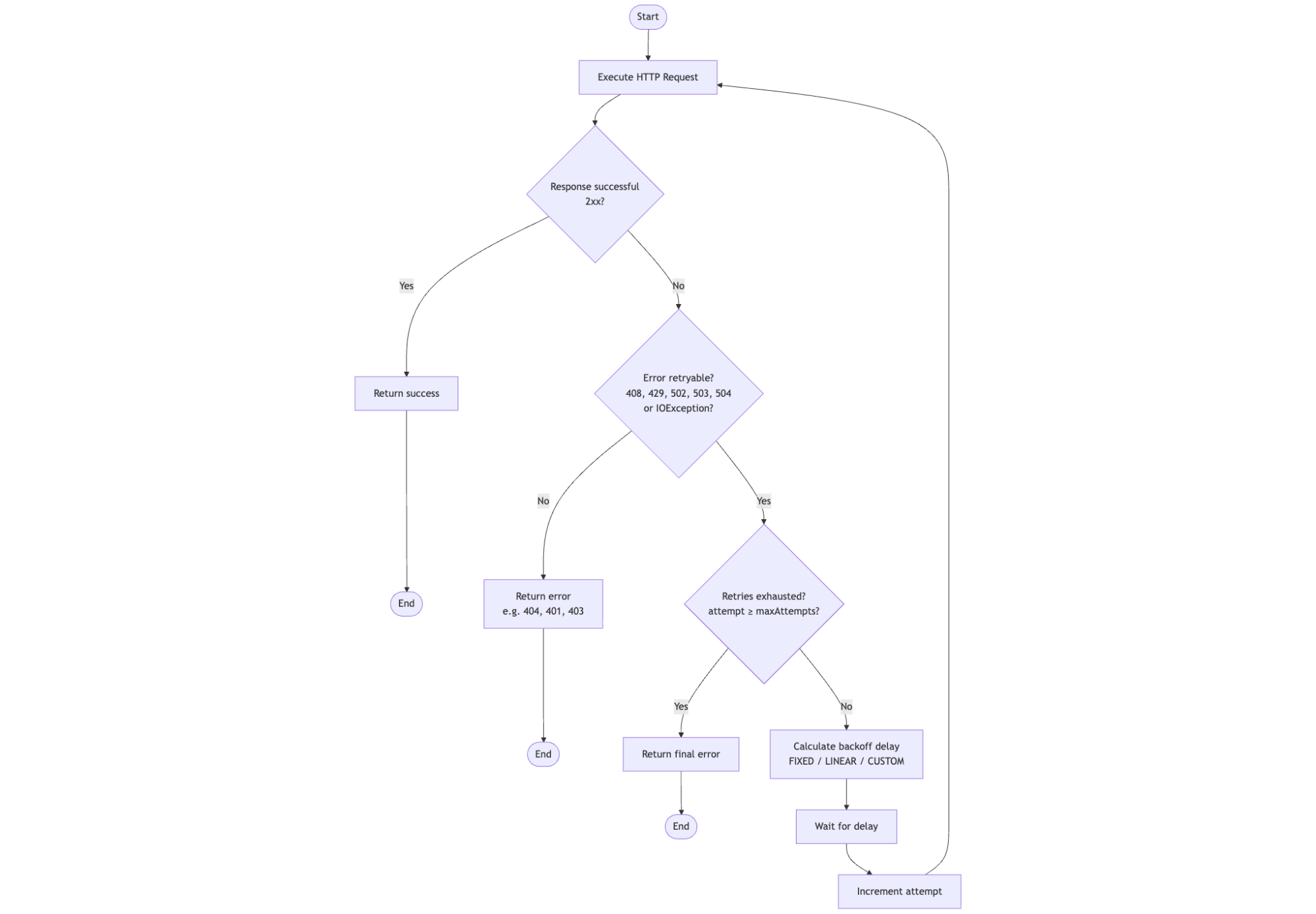
The SDK retries failed HTTP requests caused by transient conditions, such as network blips, timeouts, 429 rate limits, and 5xx server errors. You control this behavior via RetryConfig on the Contentstack client builder.
Key features
- Automatic retries: Internal interceptors automatically handle retries for both synchronous (.execute()) and asynchronous (.enqueue()) calls.
- Specialized async handling: Use RetryCallback for advanced asynchronous requirements, such as per-call configurations.
- Flexible backoff: Choose between fixed, linear, or custom backoff strategies to manage server recovery time.
Supported backoff strategies
| Strategy | Description | Use Case |
| Fixed | Constant delay between every retry attempt. | Consistent intervals are required. |
| Linear | Delay grows linearly (e.g., 1s, 2s, 3s). | Deliberate, progressive escalation is needed. |
| Custom | Bespoke logic, such as exponential or jittered backoff. | General operational contexts/server recovery. |
Prerequisites
Before you begin, ensure you have the following:
- Java 8 or higher
- The Contentstack Java Management SDK must be on the classpath.
- Authenticate in one of two ways:
- Management API authtoken
- OAuth is configured on the client
- HTTPS access to the Contentstack API
Set up and credentials
- Dependencies: Add the Contentstack Java Management SDK to your project (it brings OkHttp and Retrofit). No extra libraries are required for retries.
- Credentials: Do not hardcode the auth token. Use an environment variable (e.g., CONTENTSTACK_AUTH_TOKEN) or a secrets manager.
Example:
String authToken = System.getenv("CONTENTSTACK_AUTH_TOKEN"); if (authToken == null || authToken.isEmpty()) { throw new IllegalStateException("CONTENTSTACK_AUTH_TOKEN must be set"); }Quick Reference
Sync calls (for example, .execute()) You call the API synchronously. Retries are handled by the SDK interceptors; no extra code required. Async calls (.enqueue()) Retries are applied by the SDK interceptors, even when using a normal Callback. Use RetryCallback when you need per-call custom retry behavior or a different RetryConfig. Fixed delay Same delay between every retry. Set retryDelay only; leave retryDelayOptions unset. Linear backoff Delay grows linearly (e.g., 1s, 2s, 3s). Use retryDelayOptions with base only. Exponential / custom backoff You need an exponential (or other) delay. Use retryDelayOptions with customBackoff. Configuration Parameters
Parameter Type Default Description retryLimit int 3 Number of additional retry attempts. retryDelay long 300 ms Fixed delay interval between retries. retryCondition RetryCondition DefaultRetryCondition Criteria for determining retryable errors. retryDelayOptions RetryDelayOptions null Configuration for linear or custom backoff. Note: The total number of requests is 1 + retryLimit. For example, a retryLimit of 3 results in 4 total attempts.
Detailed parameter logic
- retryDelay: This value is ignored if retryDelayOptions is configured. There is no fallback between strategies.
- retryCondition: This functional interface uses the signature boolean shouldRetry(int statusCode, Throwable error). By default, the SDK retries:
- Status Codes: 408, 429, 500, 502, 503, and 504.
- Network Errors: IOException and SocketTimeoutException.
- retryDelayOptions: This parameter supports base for linear backoff and customBackoff for user-defined delay calculations.
Override Behavior
The SDK selects exactly one backoff strategy based on the parameters provided in the RetryConfig. These strategies are mutually exclusive; the SDK does not combine them or use one as a timeout for another.
The selection follows a strict priority order: customBackoff → base → retryDelay.
Configuration Applied Strategy Parameters Ignored customBackoff The custom logic is defined in your calculate method. base and retryDelay. base (without customBackoff) Linear backoff (delay = base × retryCount). retryDelay. retryDelay only A fixed, constant delay interval. N/A Note: retryDelay is the fallback only when retryDelayOptions is null or no valid backoff strategy is provided.
Example:
- If retryDelayOptions is set with only base, retryDelay is ignored.
- retryDelay is used only when retryDelayOptions is null, or when no valid delay strategy is provided.
Retry condition logic
The RetryCondition is a functional interface that determines if a failed request requires a retry based on the following signature: boolean shouldRetry(int statusCode, Throwable error)
Default retry behavior
The DefaultRetryCondition automatically triggers a retry for the following scenarios:
- Status Codes: 408, 429, 500, 502, 503, and 504.
- Network Failures: Requests resulting in a status code of 0.
- Exceptions: Common network-related errors such as IOException and SocketTimeoutException.
Basic Usage — Default Configuration (Recommended Practice)
import com.contentstack.cms.Contentstack; import com.contentstack.cms.core.RetryCallback; import com.contentstack.cms.core.RetryConfig; import okhttp3.ResponseBody; import retrofit2.Call; import retrofit2.Response; import java.io.IOException; // Use environment variable; never hardcode the token. String authToken = System.getenv("CONTENTSTACK_AUTH_TOKEN"); if (authToken == null || authToken.isEmpty()) { throw new IllegalStateException("CONTENTSTACK_AUTH_TOKEN must be set"); } Contentstack client = new Contentstack.Builder() .setAuthtoken(authToken) .build(); // Default retry configuration: 3 attempts, 300 ms fixed delay, retries on 408, 429, 5xx, network errors. // Sync calls use this automatically via interceptors. Response<ResponseBody> response = null; try { response = client.user().getUser().execute(); if (response.isSuccessful()) { System.out.println("Request completed successfully"); } else { System.err.println("Error: " + response.code()); } } catch (IOException e) { System.err.println("Request failed: " + e.getMessage()); } finally { if (response != null && response.body() != null) { response.body().close(); } }Asynchronous calls must use RetryCallback so the configured retry behavior and delays apply before your callback:
Call<ResponseBody> call = client.user().getUser(); call.enqueue(new RetryCallback<ResponseBody>(call, client.getRetryConfig()) { @Override public void onResponse(Call<ResponseBody> call, Response<ResponseBody> response) { if (response.isSuccessful()) { System.out.println("Request completed successfully"); } } @Override protected void onFinalFailure(Call<ResponseBody> call, Throwable t) { System.err.println("Error: " + t.getMessage()); } });Asynchronous call retries
The Java SDK automatically applies retry logic to asynchronous requests (.enqueue()) through internal network interceptors. You are not required to use RetryCallback to enable basic retries.
The SDK provides two layers for handling asynchronous retries:
Retry method Implementation layer Use case Interceptors (default) Network layer Standard retries using the global RetryConfig defined on the Contentstack client. RetryCallback Application layer Custom or per-call RetryConfig and advanced failure handling. Using RetryCallback for custom behavior
While interceptors handle global settings, use RetryCallback when a specific request requires a unique backoff strategy or retry limit that differs from the client's default configuration.
// Example: Using RetryCallback for a specific async request Call<ResponseBody> call = client.user().getUser(); call.enqueue(new RetryCallback<ResponseBody>(call, customRetryConfig) { @Override public void onResponse(Call<ResponseBody> call, Response<ResponseBody> response) { if (response.isSuccessful()) { System.out.println("Request successful"); } } @Override protected void onFinalFailure(Call<ResponseBody> call, Throwable t) { System.err.println("Request failed after all custom retries: " + t.getMessage()); } });
Advanced Configuration — Custom Retry Configuration
// Instantiation of customized retry options
RetryConfig retryConfig = RetryConfig.builder()
.retryLimit(5) // Establishes the maximum number of retries before a permanent failure is declared.
.retryDelay(1000) // Sets the base delay interval (1 second) when specific delay options are not provided.
.retryCondition((statusCode, error) -> {
// Custom rule: only retry upon receiving 429 and 5xx status codes.
return statusCode == 429 || (statusCode >= 500 && statusCode < 600);
})
.retryDelayOptions(RetryDelayOptions.builder()
.base(1000) // Configures linear backoff: 1s, 2s, 3s, and so forth.
.build())
.build();
// Application of the customized options to the Contentstack client
Contentstack client = new Contentstack.Builder()
.setAuthtoken("CS_MGMT_TOKEN")
.setRetryConfig(retryConfig)
.build();
// All subsequent synchronous requests (managed by interceptors) and usage of RetryCallback will strictly adhere to this retry configuration.
Response<ResponseBody> response = client.user().getUser().execute();For asynchronous calls utilizing a custom configuration:
Call<ResponseBody> call = client.user().getUser();
call.enqueue(new RetryCallback<ResponseBody>(call, client.getRetryConfig()) {
@Override
public void onResponse(Call<ResponseBody> call, Response<ResponseBody> response) {
if (response.isSuccessful()) {
System.out.println("Success!");
}
}
@Override
protected void onFinalFailure(Call<ResponseBody> call, Throwable t) {
System.err.println("Failed after retries: " + t.getMessage());
}
});Backoff Strategies
The delay is prioritized in the following sequence: customBackoff (if defined) -> base (linear calculation) -> retryDelay (fixed value). These options are mutually exclusive in practice. If a higher-priority strategy is defined, lower-priority strategies are ignored for delay calculation.
1. FIXED Backoff (Constant Delay)
Do not configure retryDelayOptions. Only configure retryDelay:
RetryConfig options = RetryConfig.builder()
.retryDelay(1000) // A static 1-second delay is imposed.
.build();The resulting retry delay pattern is:
- Attempt 1: Wait 1000 ms
- Attempt 2: Wait 1000 ms
- Attempt 3: Wait 1000 ms
Use case: Appropriate when a consistent interval is required between successive retry attempts.
2. LINEAR Backoff
Configure retryDelayOptions with only base (omitting customBackoff):
RetryConfig options = RetryConfig.builder()
.retryDelayOptions(RetryDelayOptions.builder()
.base(1000) // Sets the 1-second base delay unit.
.build())
.build();The resulting retry delay pattern (delay = base × retryCount) is:
- Attempt 1: Wait 1000 ms (1 × 1000)
- Attempt 2: Wait 2000 ms (2 × 1000)
- Attempt 3: Wait 3000 ms (3 × 1000)
Use case: Recommended when a deliberate and progressive escalation of the delay period is necessary.
3. EXPONENTIAL Backoff (via Custom Backoff)
Employ customBackoff to implement an exponential (or any non-linear) delay function:
RetryConfig options = RetryConfig.builder()
.retryDelayOptions(RetryDelayOptions.builder()
.customBackoff((retryCount, statusCode, error) -> {
// Calculate Exponential logic: 2^retryCount × 1000 ms
long calculatedDelay = (long) Math.pow(2, retryCount) * 1000;
// CRITICAL: Always cap the delay (e.g., 30 seconds) to prevent infinite growth.
return Math.min(calculatedDelay, 30_000);
})
.build())
.build();The resulting retry delay pattern is:
- Attempt 1: Wait 2000 ms (2¹ × 1000)
- Attempt 2: Wait 4000 ms (2² × 1000)
- Attempt 3: Wait 8000 ms (2³ × 1000)
- Attempt 4: Wait 16000 ms (2⁴ × 1000)
Use case: Highly recommended for general operational contexts, as the rapid increase in delay affords ample time for server recovery.
Warning: Exponential backoff without a cap can cause a production application to hang for excessive periods if the service is unavailable.
4. CUSTOM Backoff (Advanced)
Define bespoke retry delay logic using the CustomBackoff interface:
RetryConfig options = RetryConfig.builder()
.retryDelayOptions(RetryDelayOptions.builder()
.customBackoff((retryCount, statusCode, error) -> {
// Example: Implementing Exponential backoff with Jitter for dispersion
long baseDelay = (long) Math.pow(2, retryCount) * 1000;
long jitter = (long) (Math.random() * 1000);
return baseDelay + jitter;
})
.build())
.build();The CustomBackoff signature is defined as: long calculate(int retryCount, int statusCode, Throwable error)
Common mistakes to avoid
- Using sync pattern for async calls: If you use call.enqueue(...), it is best practice to wrap your callback in RetryCallback and pass the same RetryConfig (e.g., client.getRetryConfig()) to ensure explicit control over the retry lifecycle.
- Hardcoding the token: Never put the authtoken in source code. Use an environment variable or a secrets manager. Refer to the "Set up and credentials" section earlier in this document.
- Assuming retries for all operations: The default condition retries 408, 429, 5xx, and network errors. For custom behavior, set retryCondition and ensure non-idempotent writes are not retried unintentionally.
- Async calls without RetryCallback: If you use call.enqueue(callback) with a standard Callback, retries are still applied by the SDK’s interceptors. Use RetryCallback specifically when you need custom per-call retry handling or a different RetryConfig for that request.
How to verify retries are happening
- Logging: Enable SDK or OkHttp request/response logging to see repeated requests after a failure.
- Transient failure: Temporarily force a retryable error (e.g., return 503 from a mock or break the network briefly) and confirm you see multiple attempts before a final success or failure.
- Metrics: If you log or metricize each attempt (e.g., in a custom RetryCondition or wrapper), you can count retries and validate limits and delays.
Next Steps
You can now rely on automatic retries for transient failures when using the Java Management SDK. To go further:
- Adjust retryCondition if you need to retry only specific status codes or errors.
- Use retryDelayOptions with customBackoff for exponential or jittered backoff in production.
More Articles on "Use Java SDK"
